您好,欢迎来到乌鲁木齐市知识产权运营服务平台!

当前位置: 首页 >政策信息 > 政策详情
政策名称: 海外纠纷应对指导丨跨境电商知识产权保护指南(六)主要跨境电商平台知识产权保护规则(29) 政策类型: 政策解读类
发文单位: 青岛市知识产权保护中心 发布时间: 2025-06-11
发文字号: 截止时间:
成文日期: 实施日期:

为进一步提升企业海外知识产权保护意识和风险防控能力,青岛市知识产权保护中心推出“海外纠纷应对指导”微信公众号专栏,为企业提供政策速递、风险预警、案例解析、维权指引等全链条服务,本期推送《跨境电商知识产权保护指南》——主要跨境电商平台知识产权保护规则,助力我国跨境电子商务平台和企业提升知识产权保护能力和水平。

主要跨境电商平台知识产权保护规则

一、亚马逊(Amazon)



图片

向下滑动查看更多>>>

(一)平台特点

亚马逊公司(以下简称“亚马逊”)成立于1995年,是美国最大的网络电子商务公司,也是最早期的电子商务公司之一,其总部位于华盛顿州西雅图。2004年,亚马逊全资收购中国卓越网,从此亚马逊中国网正式上线,总部设在北京。

(二)知识产权规则

亚马逊平台为了确保商品不违反或侵犯权利所有者的知识产权,在其官网列明了知识产权政策和侵权行为处罚办法。

亚马逊卖家中心(AmazonsellerCentral)的知识产权政策介绍包含以下部分:版权、商标、专利(发明专利、实用新型专利和外观设计专利)等。亚马逊美国站的知识产权政策主要包括商标、版权、专利等基本概念、平台保护规则以及如何举报侵权商品等内容。

(1)商标

①ASIN(AmazonStandardIdentificationNumber,亚马逊标准识别码)级别:ASIN是由亚马逊分配给产品的、由10个字符的字母数字组成的唯一标识符,用于产品目录中的产品标识。如果亚马逊上提供的产品或产品包装带有权利人的商标,但权利人并未创建该产品,则权利人可以举报整个ASIN或整个产品详细信息页面侵犯商标权。

②卖家级别:如果权利人认为卖家的特定要约(销售网址链接)中显示的商品侵犯其商标,则可以举报该特定要约为侵权行为。但是,权利人举报该商品时需要提供该商品的详细信息页面和ASIN。如果举报的不是整个ASIN而是要约,则无需提供整个ASIN和商品详细页面信息。在举报中通过购买提供有效订单ID信息以支持举报有效性是非常有用的。

③产品详细信息页面:如果权利人的商标正在产品详细信息页面上使用,但出售的产品不是权利人的产品,权利人可以将产品详细信息页面上的商标使用举报为侵权。如果权利人举报的商标仅用于表明与产品的兼容性,平台可能会拒绝权利人的举报。此处所述的产品的兼容性是指某产品与商标商品兼容,例如,卖家提供与Kindle电子阅读器兼容的数据线,则可以在商品详情页面文本中使用品牌名称“Kindle”表示与Kindle产品兼容。

(2)版权

在某些国家/地区,版权权利人可以通过在特定国家/地区的版权局(例如美国版权局)注册材料来保护其受版权保护的材料。卖家通常可以在产品详细信息页面上使用自己受版权保护的图片来销售产品;但是,未经权利人许可,卖家不应从其他来源获取图像并将其添加到产品详细信息页面。

①ASIN级别:如果产品或其包装在未经许可的情况下使用受版权保护的作品,例如文本或图像,那么权利人可以举报整个ASIN侵犯版权。

②卖家级别:如果权利人认为卖家发布的特定商品侵犯其版权,那么可以举报该商品侵权。

③图片或文字:如果受版权保护的图片未经权利人许可在产品详细信息页面上使用,那么权利人可以举报该图片侵权。举报的图片或文字、商品详情页面和ASIN最好保持有效。当权利人举报图片或文字而不是整个ASIN时,需要指明是图片或文字侵权,而不是整个ASIN或商品详情页面侵权。

(3)专利

如果亚马逊上的某个ASIN或产品侵犯了权利人的实用专利,那么权利人可以举报整个ASIN。如权利人能提供法院或国际贸易委员会作出的侵权通知或发现权利人专利被侵权信息的命令,会对案件的审理有很大帮助。

(4)平行进口

根据权利人拥有的知识产权,权利人可以对此进行举报,确保指明产品(版本)为平行进口,即从未在权利人同意的情况下进口到欧洲经济区,以及为何将该产品识别为平行进口产品。权利人也可以选择指定起诉那些提供平行进口产品详情页面的某些商家—在这种情况下,建议权利人进行试买以确认卖家在相关商品描述页面中确实提供了平行进口商品或参考了相关特定文字。

(5)公开权

如果权利人主张公开权,则权利人必须明确主张权利并提供证据支持主张,以便平台完成调查。

(6)侵权举报

①举报主体资格

提交知识产权侵权投诉通知的必须是拥有被举报的知识产权的权利人,或经权利人许可代表其提交通知的代理人。权利人还可以在平台的卖家论坛中分享有关亚马逊如何处理侵权投诉的常见问题的答案。

②举报情形

如果权利人的品牌已在亚马逊品牌注册中注册,可以通过举报违规(RAV)工具或平台的举报侵权表格提交举报。

没有在亚马逊品牌注册中注册品牌的权利人可以通过举报侵权表格提交。

通知提交者必须登录亚马逊账号才能使用任一表单提交侵犯商标、版权、专利或其他知识产权索赔的报告。

③举报内容要点

举报信中应当包含以下内容:

权利人认为被侵权的知识产权的具体标识,例如商标、版权、专利的注册号、版权作品的书面说明或链接、首次使用日期等。

侵权性质(侵权是否发生在产品、实物产品包装、产品详情页面上的图片或产品详情页面上的文字)。

侵权商品列表(包括ASIN和/或指定商品详情页面的URL)。

侵权卖家名单。如果侵权卖家在卖家的ASIN上发布,需识别特定卖家,以防止整个ASIN受到影响。

支持文件或任何其他有助于亚马逊处理投诉信息(例如侵权通知的产品的任何试购买订单ID)。

权利人的联系方式。

④其他注意事项

每个通知提交的知识产权违规类型不得超过一种。为了快速解决权利人的通知,平台将仅处理权利人在通知侵权表格或举报违规工具中选择的特定投诉类型(例如专利、商标或版权)。

(7)举报提交的结果

侵权举报提交后,亚马逊平台会进行处理,权利人会收到以下通知:

①平台正在审查权利人通知的确认消息。通知处理完毕后,平台将向权利人发送后续消息。

②如果通知符合要求,平台会通知卖家,并在他们有后续问题时告知权利人辅助联系信息。

③如果权利人的辅助联系信息不可用,平台将与卖家共享权利人的主要联系信息。

④如果侵权通知被受理,平台将删除被举报内容,并对卖家采取适当的行动。亚马逊不会分享本质上尚未公开的行动细节。

⑤如果侵权通知被驳回,平台将不会删除被举报内容,也不会对卖家采取行动。权利人将收到通知,说明通知被拒绝的原因。

重要提示:不断提交不准确或虚假的通知可能会导致权利人的提交权限被取消。


二、速卖通(AliExpress)



图片

向下滑动查看更多>>>

(一)平台特点

速卖通正式上线于2010年4月,是阿里巴巴旗下面向全球市场的在线交易平台。速卖通通过支付宝国际账号进行担保交易,并使用国际快递发货。速卖通是全球第三大英文在线购物网站,是中国最大的跨境出口B2C平台之一。速卖通覆盖3C、服装、家居、饰品等共30个一级行业类目;其优势行业主要有服装服饰、手机通讯、鞋包、美容健康、珠宝手表、消费电子、电脑网络、家居、汽车摩托车配件、灯具等。

(二)知识产权规则

速卖通平台严禁用户未经授权发布、销售涉嫌侵犯第三方知识产权的商品。若卖家发布、销售涉嫌侵犯第三方知识产权的商品,则有可能被知识产权所有人或者买家投诉。平台也会随机对商品(包含下架商品)信息进行抽查,若涉嫌侵权,则发布信息会被退回或删除,且平台会根据侵权类型执行处罚。

(1)商标

①商标侵权

严重违规:未经注册商标权人许可,在同一种商品上使用与其注册商标相同或相似的商标。

一般违规:其他未经权利人许可使用他人商标的情况。

②处罚规则

针对严重违规:三次违规者关闭账号。

针对一般违规:首次违规扣0分;其后每次重复违规扣6分;累达48分者关闭账号。

速卖通平台要求的“商标”为英文注册商标;注册地为中国或海外;拥有商标注册证(“R标”)或商标注册申请受理通知书(“TM标”)。

2016年12月31日前,仅拥有中文注册商标的产品仍可发布,但建议卖家尽快注册对应的英文商标;不支持添加纯图形商标;注册的品牌不要涉及行业大词(例如运动行业商标中含有running、run等)、搜索热词(如箱包行业商标中含有pack等)、人名、地名或者已知品牌名称(类似于jimmychow、nike等)。

仅拥有中文注册商标的产品仍可发布,但产品详情“detail”页面的产品属性“brandname”一栏将无法展示该中文字符。英文文字商标的产品,在其产品详情页面的产品属性栏会正常展示该产品的英文文字商标。为了卖家的产品能够有更多的曝光机会,建议卖家尽快注册或修改对应的英文文字商标。

速卖通平台关于商标准入及经营的主要规则:

为保证消费者权益,卖家申请经营商标产品需提供系统要求的商标注册证、授权书或进货发票,审核通过后方可发布商标商品。

限制类商标的准入和经营限制:店铺不得销售涉嫌不正当竞争的相关商标(限制类商标);对于入驻时申请经营限制类商标产品的,速卖通有权拒绝或终止入驻申请;对于已经营限制类商标产品的,速卖通有权要求卖家按照规则规定的程序对相关产品进行下架。

影响消费者权利品牌的准入和经营限制:如卖家经营的品牌在准入中或准入后出现以下情况,平台将有权按卖家规则下架该品牌的商品,卖家不得继续经营:品牌商品被速卖通或第三方专业机构证明由不具备生产资质的生产商生产,不符合国家、地方、行业、企业强制性标准的;品牌经速卖通或第三方专业机构判定对他人商标、商品名称、包装和装潢、企业名称、产品质量标志等构成仿冒或容易造成消费者混淆、误认的;品牌在经营期间被证明存在高纠纷率、高投诉率、低市场认可度,品牌商品描述平均分严重低于行业平均水平,严重影响消费者体验,经平台告知后在一个月内无明显改善的。

(2)版权

①版权侵权

未经权利人授权,擅自使用受版权保护的作品材料,如文本、照片、视频、音乐和软件,构成著作权侵权。实物层面侵权:实体产品或其包装被盗用;实体产品或其包装非盗版,但包括未经授权的、受版权保护的内容或图像。

信息层面侵权:图片未经授权被使用在详情页上;文字未经授权被使用在详情页上。

②处罚规则

首次违规扣0分;其后每次重复违规扣6分;累达48分者关闭账号。

(3)专利

外观专利、实用新型专利、发明专利的侵权情况(一般违规或严重违规的判定视个案而定)。

首次违规扣0分;其后每次重复违规扣6分;累达48分者关闭账号(严重违规情况,三次违规者关闭账号)。

(4)其他

速卖通会按照侵权商品投诉被受理时的状态,根据相关规定对相关卖家实时适用处罚。

同一天内所有一般违规及版权侵权投诉,包括所有投诉成立(商标权或专利权:被投诉方被某一知识产权权利人投诉,在规定期限内未发起反通知,或虽发起反通知,但反通知不成立;著作权:被投诉方被某一著作权人投诉,在规定期限内未发起反通知,或虽发起反通知,但反通知不成立),及速卖通平台抽样检查发现产品涉嫌侵权,则扣分累计不超过6分。

同三天内所有严重违规,包括所有投诉成立(即被投诉方被某一知识产权权利人投诉,在规定期限内未发起反通知;或虽发起反通知,但反通知不成立)及速卖通平台抽样检查,只会作一次违规计算;三次严重违规者关闭账号,严重违规次数记录累计不区分侵权类型。

速卖通有权对卖家商品违规及侵权行为及卖家店铺采取处罚,包括但不限于:退回或删除商品/信息;限制商品发布;暂时冻结账号;关闭账号。对于关闭账号的用户,速卖通有权采取措施防止该用户再次在速卖通上进行登记。

当用户侵权情节显著或极端时,速卖通有权对用户单方面结束速卖通商户服务协议及免费会员资格协议、直接关闭用户账号及速卖通酌情判断与其相关联的所有账号,及/或采取其他为保护消费者或权利人的合法权益或平台正常的经营秩序,由速卖通酌情判断认为适当的措施。该等情况下,速卖通除有权直接关闭账号外,还有权冻结用户关联国际支付宝账号资金及速卖通账号资金,以确保消费者或权利人在行使投诉、举报、诉讼等救济权利时其合法权益得以保障。


三、eBay



图片

向下滑动查看更多>>>

(一)平台特点

eBay成立于1995年,前身为由皮埃尔·欧米迪亚(Pierre

Omidyar)创立的Auctionweb网站,总部位于美国加利福尼亚州圣荷西。1997年9月,该网站正式更名为eBay。eBay在全球设立了30多个站点,其热销产品包括数码和市场产品、家居及园艺品类、汽配、商业和工业品类等。入驻eBay的商家可以是企业也可以是个人。

(二)知识产权规则

eBay注重保护第三方知识产权,平台建立了严格的知识产权规则,严禁未经授权商品在平台销售。对于知识产权所有者,eBay专门成立veRO(verifiedeBayRightsOwner)项目以保护知识产权所有者权益,维护平台秩序。veRO项目允许知识产权所有人及其授权代表向eBay报告可能侵犯他们权利的商品在eBay网站上的在线上架。

(1)商品显示政策

eBay上的卖家有义务确保在eBay上发布的物品是真实的,并且不侵犯他人的权利。属于以下情形的物品严禁在eBay刊登,例如:带有权利人商标但未经权利人授权的物品;未经授权的音频、视频或其他媒体副本;未经授权使用权限所有者在刊登中的图像或文本。

如果卖家的链接根据veRO项目被删除,eBay将会向卖家发送一封电子邮件,详细说明原因并告知卖家如何与权利人直接取得联系以获取更多信息。如果卖家对链接被删除的原因有任何疑问,

可以直接与权利人联系。

卖家可以在下列情况下与eBay联系:卖家无法在链接删除通知的邮件中找到权利人的邮箱地址;卖家已经向权利人发送邮件,但是未在五个工作日内收到回复。

(2)侵权举报情形

如果卖家发现可能侵犯其知识产权的产品页面,可以向eBay平台举报,可举报的刊登包括:侵犯知识产权的物品、伪造或复制品、在产品页面中未经授权使用但受版权保护的内容。具体可被举报的11种情形包括:

①商标侵权

②复制品和仿冒品

销售假冒伪劣商品或名牌产品的复制品是违法的,eBay不允许这些物品在平台上出售。例如,某样物品并不是制造商生产的,但上面有某品牌的标签,比如有Burberry标签但不是Burberry生产的钱包。

③品牌名称误用

如果某产品不是由该品牌生产或与该品牌不兼容,则不能在刊登中使用品牌名称。如果卖家所描述的产品是专门设计用于与该品牌的产品兼容的,卖家可以在该品牌名称前使用“兼容”、“适合”或“为…之用”。例如,一个为iphone设计的普通手机壳使用“Apple”品牌;刊登Adidas的鞋,并添加品牌名称“Nike”。

④商标滥用

如果卖家在物品描述中包含商标,需确保卖家有权使用它们。创建类似于其人商标的商标也是商标侵权行为。例如,未经授权在描述或图片中列出某品牌商品并包含该品牌的商标。

⑤承诺保证

含有关物品保证、虚假陈述的刊登违反商标法。与产品保证有关的信息被视为重要信息而不应被歪曲陈述。卖家应阅读承诺保证条款并联系制造商,以确保承诺保证条款符合买家的要求,然后再在刊登中做承诺保证。

⑥版权侵权

⑦图像和文本

未经许可使用他人的图片或描述可能违反版权法。如果卖家使用由其他人创建的文本或图像,需确保卖家具有使用该文本或图像的权限。

⑧媒体、软件、电影、绘画

出售未经授权的媒体、软件、电影或绘画副本违反版权法。未经授权的副本包括但不限于备份、盗版、复制。版权保护防止他人未经许可使用创造性作品。版权保护还涉及限制受版权保护产品的分销权。

⑨设计权

设计权适用于产品的外观、形状和配置,但不适用于其他功能。设计权保护设计不被他人复制和使用,例如,用来制作设计师沙发的形状和材料被复制并用来制作仿制品或类似品。

⑩专利权

某些产品只能在某些特定的市场或国家进行销售,若将产品销售到另一个国家或市场可能违反商标法或版权法。


四、Wish



图片

向下滑动查看更多>>>

(一)平台特点

Wish成立于2011年,是北美和欧洲最大的电子商务平台之一,其90%的卖家来自中国。Wish的核心业务品类主要有服装、饰品、手机、礼品等,依靠物美价廉吸引客户。Wish平台对卖家身份没有限制,无论是企业、个体商户还是个人,只要能够提供相应的销售、生产等证明,都能以卖家身份在Wish平台上销售商品。

(二)知识产权规则

Wish对伪造品和侵犯知识产权行为制定了严格的政策。Wish保留屏蔽或移除其确认的违反第三方权利的材料的权利,且有权移除多次侵犯这些权利的商户或停止对其提供服务。同时,Wish还创建了品牌合作伙伴计划,提高品牌所有者对平台知识产权侵权投诉的处理效率。

1.版权

(1)平台版权保护介绍

在未经正当授权的情况下使用第三方的版权直接违反了Wish的商户政策、商户服务条款和其他多项政策。因此,如果获悉此类未经授权的使用,Wish会保留全权酌情决定移除此类产品且不另行通知商户的权利。除上述内容外,如果卖家是拥有有效版权的权利所有者或版权所有者的授权代表,卖家可以根据美国《千禧年数字版权法》概述的内容,通过Wish的举报知识产权违规在线表格或按照“有关DMCA通知流程的详细信息”的规定举报涉嫌侵权的产品。

(2)《千禧年数字版权法》通知流程

如要发送声明侵犯版权的通知,应填写Wish的举报违规在线表格,或向Wish的指定代理人提供以下信息:

①版权涉嫌受侵犯的所有者授权代表的亲笔签名或电子签名;

②指认被侵权的作品或材料;

③指认被声明为侵权的材料,包括有关版权所有者寻求移除的侵权材料的位置信息,并且要有足以使Wish能够找到并验证其存在的详细信息;

④通知方的联系信息,包括地址、电话号码和电子邮件地址

(如有);

⑤出具一份声明,保证通知方真诚相信此表中所指认材料的使用未经版权所有者、其代理或法律许可;

⑥出具一份声明,保证所提供信息准确无误,并且通知方已获授权可代表版权所有者提出申诉,如有不实,则愿意依照伪证罪的规定受罚。

收到正当的版权侵权通知后,Wish保留以下权利:

①移除或禁止访问侵权材料;

②通知被指控侵权的内容提供者,告知其Wish已移除或禁止访问相应材料;

③如果为多次违规者或Wish政策另有规定,则终止该内容提供者对服务的访问权限。

(3)DMCA反通知流程

如果内容提供者认为被删除的(或被禁止访问的)内容没有侵权,或者内容提供者认为其有权发布或使用来自版权所有者及其代理的该内容,根据法律规定,内容提供者可以发送一封包含以下信息的反对通知给Wish的指定代理。任何此类针对侵权声明的反通知必须包含以下信息:

①内容提供者的亲笔或电子签名;

②指认已被移除或已被禁止访问的材料,以及该材料在被移除或被禁用之前出现的位置;

③出具一份声明,保证内容提供者真诚相信有关材料被移除或禁用是由于失误或错认该材料所致,如有不实,则愿意依照伪

证罪的规定受罚;

④内容提供者的姓名、地址、电话号码和电子邮件地址(如

有),以及该人士或实体出具的一份声明,表示同意接受该内容提供者地址所在司法辖区的联邦法院的司法管辖,或者表示同意接受Wish所在任何司法辖区的司法管辖(如果内容提供者的地址位于美国境外),并表示该人士或实体同意接收由提供涉嫌侵权通知的人士发送的任何法律程序文书。

如果Wish的指定代理人收到了反通知,Wish会将反通知的副本发送给原申诉方,通知该人士Wish可能会在10个工作日内更换已移除的材料或不再禁用该材料。除非版权所有者针对被指控侵权的内容提供者提起诉讼,要求法院下达命令,否则在Wish收到反通知后的10~14个工作日内,被移除的材料将被更换或恢复访问。

(4)版权违规举报

如果卖家认为根据其版权受到了侵犯,需通过Wish的举报违规在线表格提供所需信息。

2.商标和仿品

(1)平台商标保护介绍

在未经正当授权的情况下使用第三方的商标,直接违反了Wish的商户政策、商户服务条款和其他多项政策。因此,如果获悉此类未经授权的使用,Wish会保留全权酌情决定移除此类产品且不另行通知商户的权利。同样,如果卖家是注册商标的权利持有人或商标所有者的授权代表,则可以通过Wish的举报知识产权违规在线表格举报涉嫌侵权的产品。在收到卖家的举报后,Wish品牌保护团队将立即调查该产品并适时予以移除。

(2)商标违规举报

如果卖家认为根据上述政策所概述的内容,卖家的商标权被侵犯,请通过Wish的举报知识产权违规在线表格提供相关信息。

3.专利和共同体外观设计

(1)平台专利和共同体外观设计保护介绍

共同体外观设计是欧盟特有的一种知识产权形式。根据欧盟法规,“外观设计”被定义为“一件产品的全部或部分的呈现形式,特别会通过产品本身和/或其装饰的线条、轮廓、颜色、形状、表面结构和/或材料的特征反映出来。”

销售被判为侵犯第三方专利或共同体外观设计的产品,直接违反了Wish的商户政策、商户服务条款和其他多项政策。因此,如果获悉此类未经授权的使用,Wish会保留全权酌情决定移除此类产品且不另行通知商户的权利。

(2)专利和共同体外观设计违规举报

如果卖家认为其专利权被侵犯,则可以通过Wish的举报知识产权违规在线表格提供所需信息。


五、虾皮(shopee)



图片

向下滑动查看更多>>>

(一)平台特点

Shopee是覆盖新加坡、马来西亚、菲律宾、泰国、越南、巴西、墨西哥、哥伦比亚、智利等十余个市场,同时在中国深圳、上海和香港设立跨境业务办公室。2023年Shopee总订单量达82亿。

(二)知识产权规则

虾皮平台为了避免商品违反或侵犯权利所有者的知识产权,在其官网列明了知识产权侵权处理规则和保护规则。

1.侵犯知识产权的行为与特点

①上架侵犯知识产权或仿冒商品,包括但不限于:现有品牌商品的仿冒品或复制品,即高仿或完全模仿现有品牌生产的商品;特定品牌未曾设计、制造的商品。

若卖家刊登商品时在商品标题、商品描述、商品图片、店铺描述或图片等处提及“Authentic”(真实的)、“original”(原版的)、“Genuine”(正品)等词语,应提供商品正品证明。若卖家无法提供有效证明,则违规商品将被删除,并产生计分和惩罚。

②违规使用虾皮平台或其他品牌官方名义

若卖家假借虾皮或其他品牌官方名义,包括但不限于虾皮标志、虾皮吉祥物、虾皮营销宣传等内容,误导买家认为店铺与虾皮或其他品牌官方有关联或被官方认证。

2.知识产权侵权惩罚机制

虾皮会定期检查卖家店铺运营和商品刊登情况,若发现卖家有疑似侵犯第三方知识产权的行为,且无法提供官方正品证明或品牌授权书,则违规商品将会被删除,并且平台会在卖家计分系统给予罚分。

通过追踪店铺运营状况给予卖家计分和惩处,以督促卖家规范运营店铺并遵守平台规则。卖家计分系统会根据知识产权侵权等违规行为对卖家进行计分,包括但不限于刊登违规商品和违禁品等侵犯第三方知识产权的行为,并且产生相应惩罚。

应注意的是,侵权情节严重的卖家可能受到额外惩处:

①若季度卖家店铺仿冒/侵权商品的计分累计到一定数值,卖家店铺将可能被冻结;

②若季度卖家店铺仿冒/侵权商品的计分累计到更大的一定数值,卖家店铺将可能被永久冻结。

3.知识产权侵权检举

为保护卖家知识产权权益,虾皮推出了知识产权侵权检举流程及计分规定。对于存在商标、版权、工业设计、专利、图片等方面侵权行为的店铺,卖家可以通过以下途径检举:

(1)商标、版权、工业设计、专利侵权

①检举途径

针对商标、版权、工业设计、专利侵权行为,检举方有权将相关侵权事实及构成侵权的初步证据以书面通知形式发送至指定链接,并有权要求虾皮依法采取必要措施。

虾皮接收到侵权通知后,将采取必要措施,并将相关通知转送至被检举卖家。应注意的是,若因错误检举而造成被检举卖家损失,检举方应依法承担民事责任以及虾皮平台因该错误检举而面临的一切索赔;若检举方恶意发出错误检举并造成被检举卖家及虾皮损失,检举方将加倍承担赔偿责任。

②检举所需材料

检举方的实体或电子签名;

侵权的初步证据:主张遭受侵害的知识产权类型和侵权性质描述;

知识产权权属证明:包括但不限于检举方在销售市场当地的知识产权权属证明、授权许可证明等;

侵犯知识产权或仿冒商品的详细信息;

检举方的联系方式,例如联系地址、电话号码和电子邮箱地址;

检举方的书面声明:承诺该举报是基于诚信提出的,并且被检举对象的侵权行为未经知识产权所有人授权;承诺该检举信息均真实无误。

对检举知识产权侵权有帮助的其他材料。

若检举方提供的材料出现资质不符、材料不全等情况,虾皮将通知其在合理期限内进行材料补充,逾期未提交补充材料的,将视为撤回举报。

(2)图片侵权

①检举途径

针对盗用商品图片侵权行为,检举方可使用各站点市场专属链接,通过知识产权检举功能进行检举:

②检举所需材料

未经图像处理的拍摄原图,并附上该原图的属性截图,以展示图片拍摄时间或相机型号等详细信息;

相关图片Photoshop文件(photoshopDocument,PSD)编辑界面截图,需能明确展示出构图元素及图层构建过程;

含有检举方店铺水印的被检举方图片。

应注意的是,检举方无法仅凭借从产品供应商处取得的商品原图检举其他店铺,虾皮不受理仅使用供应商原图作为证据的图片侵权检举。如确需检举,请检举方首先向其产品供应商确认被检举对象是否从供应商处获取了图片使用授权,在明确被检举对象并未获得授权后再进行检举。并提供与供应商沟通过程的截图。

4.检举结果查询及后续流程

①检举结果查询

商标、版权、工业设计、专利侵权:在完成检举流程后,检举结果将定期通过邮件等形式反馈到检举方,以便其查看检举是否成立。

图片侵权:虾皮在接收到卖家的检举后,将直接向检举方反馈检举是否成立。

②检举成立后

虾皮会定期收集侵权检举记录。若检举成立,将向被检举卖家发送邮件及卖家中心消息通知;被检举卖家需在7个自然日内进行申诉或店铺整改,若申诉逾期或失败或未完成店铺整改,则店铺将被冻结相应天数并受到计分罚处,相关违规商品将被删除。对被检举卖家处理的相关结果将被反馈于检举表单内。

5.知识产权侵权自检方式

卖家可通过以下方式自检其店铺商品是否侵犯他人知识产权侵权:

①前往卖家后台,自查仿冒品或侵犯知识产权商品。如有违规,会在此处列出。

②留意卖家中心的消息提示,若收到虾皮产品违规通知,应尽快进行整改并删除违规商品。

③检查商品Listing是否存在知识产权侵权风险。

卖家应注意店铺名称、商品标题、商品描述中是否含有已注册商标或品牌名称。若含有相关字眼,则需提供官方正品证明或品牌授权书。


六、抖音



图片

向下滑动查看更多>>>

(一)平台特点

抖音电商成立于2020年6月,通过短视频和直播内容、商城、搜索等多场域协同互通,立足于“兴趣电商”概念,满足用户潜在的购物兴趣,链接商品和消费者。

平台目前包含六种店铺类型:官方旗舰店、旗舰店、专卖店、

专营店、企业店、个体店,其中官方旗舰店、旗舰店、专卖店、专营店、企业店申请主体应为企业,个体店申请主体为个体工商户。

(二)知识产权规则

1.商家违规行为管理

平台会基于大数据主动排查、质量抽检、行政管理部门的通报/通知、司法机关的法律文书、消费者投诉、权利人举报、新闻媒体曝光及其他合法合规渠道对经营行为进行违规判定。平台对商家的违规行为先进行纠正,消除不利影响,包括但不限于封禁相关商品、追回/取消违规所得利益等。违规行为对消费者造成损失的,商家需依据《售后争议处理总则》对消费者进行合理赔偿。如对平台造成损失,商家应赔偿因此给平台造成的损失。同时,商家的违法、违规等情况也受国家相关监管部门的调查、处理。平台有权要求商家向监管机关提供相关资料,责令商家予以整改、执行监管意见等,并保留进一步追究商家法律责任的权利。

平台将对判定后的违规行为进行处理,并通过消息中心对商家的违规处理结果进行通知。商家若不认可该违规处理,可在收到违规处理通知的7日内发起违规申诉。未在申诉时效内进行申诉处理的,视为商家认可违规处理;具体要求可查看《违规申诉管理规则》。

平台根据违规行为的情节严重程度可采取包括但不限于以下处理措施:公示警告、扣除违约金、店铺权限限制、扣除违规所得货款、店铺清退、关联店铺/账号处理、信用分扣除及平台认为必要的其他处理措施。若商家多次违规后拒不整改、多条并犯,或对平台造成恶劣影响,平台有权加重处理。

平台会对违规行为进行积分管理,当积分达到节点时,平台将对商家进行节点处理。

一般违规(A类):违规积分每累计12分,将对商家进行节点处理,即扣除违约金及停业整顿。

严重违规(B类):违规积分每累计4分、8分,将对商家进行节点处理(停业整顿和扣除违约金),累计满12分进行清退并扣除违约金。

如果商家出售假冒/盗版商品,则平台会对其相关商品进行封禁、关闭订单,并限制其广告投放(限制该店铺及其关联账户在关联平台(包括但不限于DOU+、巨量千川等)的商业化流量推广)。如商家出售假冒/盗版商品情况属实,商家应按法律、法规、平台规则之规定积极处理侵权投诉与用户售后事宜。平台有权根据法律、法规之规定将相关案件移交司法机关。

如果境内商家向消费者销售海外商品、从境外或境内保税区向消费者发货或从境外直接运输到境内后进行二次销售的行为(非销售一般贸易进口商品的行为)违反了跨境电商零售进口监管政策规定,平台将禁止境内商家直接从境外或境内保税区向消费者发货,同时禁止商家从事相应宣传行为(包括但不限于页面宣传或线下向消费者宣称可以从境外或保税区直接发货等行为)以及发出无中文标签的商品。根据海南离岛旅客免税购物政策要求,具有实施离岛免税政策资格并实行特许经营的免税商店可经营海南离岛免税商品。平台禁止不具备海南离岛免税商品经营资格的商家售卖海南离岛免税商品,同时禁止商家从事相应宣传行为(包括但不限于页面宣传或线下向消费者宣称为海南免税商品)。

2.知识产权侵权通知受理规范

“侵权通知”是指权利人针对平台(域名:jinritemai.com)上经营者销售的商品或提供的服务,或因销售商品或提供服务所展示的信息有可能侵犯其知识产权,即专利权、商标权和著作权等,发起的知识产权侵权投诉。权利人可以自行投诉,也可以委托代理人投诉。

(1)知识产权侵权投诉权利人可通过抖音电商知识产权保护平台发起侵权通知。通过线上投诉平台提交知识产权侵权投诉,需要在注册专用于侵权投诉的投诉账号后提交知识产权权利证明材料、相关举证材料进行投诉。若通过线上投诉平台提交盗用图片投诉,则需要注册专用于侵权投诉的投诉账号后提交直接从拍摄设备导出的、未经后期编辑的原始图片进行投诉。

(2)侵权投诉的处理平台接收权利人侵权投诉后会及时处理。对于有效的侵权通知,平台将对被投诉对象采取删除、终止交易和服务等必要措施。平台将有效的侵权通知转送被投诉人,被投诉人可以在合理期限提交不存在侵权行为的声明,该声明应当包括不存在侵权行为的初步证据。被投诉人在合理期限提供不存在侵权行为的声明的,平台将该声明转送权利人,并告知权利人可以向有关主管部门投诉或者向人民法院起诉。平台有权依法终止或保留对被投诉的涉嫌侵权对象所采取的措施。

如果在投诉处理完成后,例如权利人已撤案、撤诉或者投诉人取得司法、行政执法机关的有利判决、裁定后,被投诉人又提交了足以证明不存在侵权行为的证据的,平台将把上述证据材料反馈给权利人,并有权终止此前采取的必要措施。

(3)投诉的撤回

权利人可以主动撤回投诉。

在处理投诉的过程中,平台可视具体情况要求权利人答复意见或补充提交材料。权利人应当在平台设定的合理期限内答复或补充,期满未予答复的,则视为撤回投诉。

权利人主动撤回投诉或被视为撤回投诉的,视为自始放弃投诉主张。平台有足够的理由认为原被投诉的涉嫌侵权情况自始不存在。

(4)侵权投诉处理的公示

平台有权依照法律规定公示收到的知识产权侵权通知、不存在侵权行为的声明及处理结果等。对此,权利人、被投诉人均知悉且不持异议。

(5)承诺

权利人、被投诉人均保证所提供信息的真实性、合法性、准确性。由于权利人、被投诉人提供信息不实导致的任何后果及责任由各自承担。平台有权对提供虚假材料的权利人、被投诉人采取限制投诉、屏蔽账号等必要措施;提供虚假信息的一方应对平台因此遭受的损失承担赔偿责任。

权利人、被投诉人授权并同意平台以处理投诉为目的将双方提供的信息和文件转交给权威的第三方专业机构协助判断,审核侵权通知有效性。

根据法律规定,平台已将商户信息进行了公示,权利人对此已经知悉。因此,除非法律另有明确的规定,否则权利人承认平台没有义务向其进一步披露任何第三方的信息。权利人及被投诉人应当知悉:除非法律另有规定,否则平台无义务向一方披露相对方或任何第三方的信息。

(6)免责条款

由于权利人提供材料不全导致平台无法及时受理投诉的,视为平台方未知晓该投诉,平台不承担由此产生的任何直接或间接的法律责任。权利人、被投诉人均应当提供足够的证明材料。对于平台投诉阶段未提供但在随后的行政或司法程序中提出的新材料,权利人、被投诉人或任何第三方不得主张平台对侵权投诉的处理不力,也不得据此要求平台承担任何直接或间接的法律责任。因权利人错误通知或恶意投诉造成被投诉人损失的,被投诉人可以根据相关法律规定要求权利人承担相应赔偿责任,平台方不承担由此产生的任何直接或间接的法律责任。

3.商家出售假冒/盗版商品处理规范

满足以下任意一种情况,即视为商家出售假冒/盗版商品,平台有权根据商家与平台签订的《电子商务开放平台店铺服务协议》及《商家违规行为管理规则》进行处理:

平台收到来自官方(包括但不限于行政机关、司法机关、品牌方、生产商、品牌方直接授权的维权代理机构等)的通知、鉴定报告、行政调查结论、司法判决等证据。

用户投诉并经平台认定商品为假冒/盗版后,商家在申诉期内(接到处罚通知后的7日内)未申诉,或经申诉仍不能证明该商品为正品。

商家主动承认出售假冒/盗版商品的。

平台委托第三方检测或鉴定机构对商品进行检测或鉴别,商品检测结果为不合格或鉴别结果为不通过的。化妆品检测结果可参考化妆品类成分一致性抽检规范。

以普通人认知水平,通过对商品与样本商品在当前市场流通的最新批次进行比较,发现其外包装或者内容有较大出入且不属于官方声明的旧批次包装的。

按照商品品牌官网等公开渠道发布的真假鉴别方法进行鉴别,怀疑样本为假冒/盗版商品的。

有其他合理依据认为商家所售商品为假冒或盗版商品的。

商家可在申诉期内(接到处罚通知后的7日内)向平台提供如下所有证明材料:厂家或品牌的经销凭证或授权证明资料、商业发票、合法进货凭证(订单、合同、发货单、发票、商场购物小票等)以及其他有效证明文件。具体申诉规则详见《违规申诉管理规则》。平台在收到商家提交的证明文件后将进行审查,审查后认定商家所提交的证据能够证明其所售商品为正品的,将在确认上述事实后撤销已经采取的临时处理措施,并将审查结果通过后台申诉页面提示、站内信等方式告知商家。


七、敦煌网



图片

向下滑动查看更多>>>

(一)平台特点

敦煌网成立于2004年,是领先的全球中小零售商一站式贸易和服务平台,也是国内首个为中小企业提供B2B网上交易的网站,致力于帮助中国中小企业通过跨境电子商务平台走向全球市场,开辟一条全新的国际贸易通道,让在线交易更加简单、安全、高效。

(二)知识产权规则

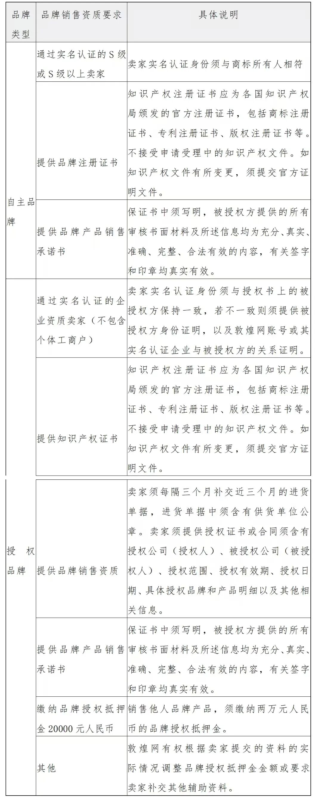
敦煌网平台为了确保商品不违反相关规定或侵犯权利所有者的知识产权,在其官网列明了知识产权政策和侵权行为处罚办法。在敦煌网销售的产品分为自主品牌和授权品牌,卖家须根据自身情况,按照平台规定,提交相关品牌销售资质证明文件。具体资质要求:

图片

在通过品牌授权的初步审核后,卖家需缴纳20000元人民币作为品牌授权抵押金。若品牌授权或进货单据产生更新,卖家应及时通知平台并提交更新后的相关文件。如卖家店铺违反品牌销售规则,敦煌网将根据违规程度进行抵押金扣款。具体处罚及扣款要求请参考如下表格:

图片

如卖家所售产品被品牌商投诉,卖家未申诉或申诉不成功,则敦煌网默认该产品为假冒产品,按照上述规则执行处罚及扣款。

如卖家在经营过程中收到知识产权权利人或第三方组织投诉其销售侵权产品,敦煌网有权决定卖家承担对相关权利人和敦煌网所造成的一切损失。

品牌抵押金余额不足15000元时,卖家须在接到敦煌网补缴通知后的7个自然日内完成补缴。如未按时完成,敦煌网将取消卖家的品牌产品销售资格并将品牌抵押金余额返还至当时缴纳的银行账户中。卖家申请不再销售所授权品牌产品,或通知敦煌网由于授权已过期而不再经营授权产品时,抵押金可由敦煌网审核通过后退回。敦煌网有权根据规则对卖家进行清退,清退后将店铺剩余品牌授权抵押金退还到卖家缴纳品牌授权抵押金的银行账户。品牌抵押金会在返还之日起的90个工作日内返还至卖家缴纳品牌抵押金时使用的银行账户。对于卖家缴存的抵押金,敦煌网无须向卖家支付任何利息。




来源:智南针   责编:郭敬宇

手机扫码查看
  • 联系地址:乌鲁木齐市中山路33号

  • 联系电话:0991-2814913

公众号
小程序
app
ICP备案号:新ICP备2023000501号
新公网安备65010202001279 公安备案号: 新公网安备65010202001279
Copyright 2022-2024乌鲁木齐市知识产权运营服务平台 All Rights Reserved